当前位置:主页 > 护士资格 > 执业护士资格考试动态 > 正文
2020执业护士资格报名表怎么填
2020执业护士资格报名表怎么填
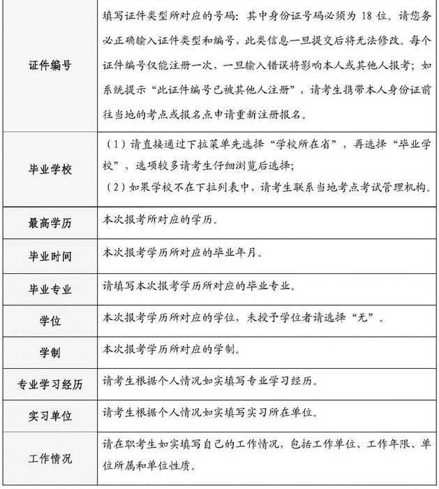
2020执业护士资格考试报名时间已经确定为:12月4日-18日,报名表填写参考如下:


版权保护: 本文由医学考试教育网yxksjy.com 主页 搜集整理,转载请保留链接: http://www.yxksjy.com/hszg/d/4721.html
2020执业护士资格报名表怎么填
2020执业护士资格考试报名时间已经确定为:12月4日-18日,报名表填写参考如下:


版权保护: 本文由医学考试教育网yxksjy.com 主页 搜集整理,转载请保留链接: http://www.yxksjy.com/hszg/d/4721.html